Skip to main content
Dynamics 365
  • 3 min read

Enable picking of sales serial number items with R3 warehouse management processes


As part of the planned enhancements around serial number functionalities, the capability of picking sales serial number items is now possible when using the AX 2012 R3 CU10 warehouse management processes. You can also find it on LCS with KB 3072929.

This functionality enables the process of capturing serial numbers during the mobile device sales order picking or packing process, without making unique inventory transaction records holding this information.

The benefit of this logic is that AX can handle many serial number records without needing to create the time consuming logic around the “inventory transaction framework”.

 

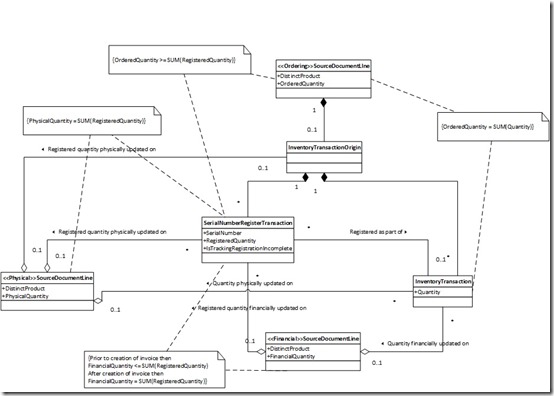
Conceptual data model for serial number registration

As it can be seen from this conceptual model, the sales serial number tracking will be linked to the inventory transaction origin and it is important to understand that the actual validation of unique sales serial numbers is done against this entity.

 

Picture1

 

Existing information regarding sales serial numbers in AX

The following blog post describes the overall concept of Sales serial number tracking:

Serial Number Tracking for Service and Warranty in Microsoft Dynamics AX R3

TechNet information about registration of serial numbers in AX2012 can be found here:

Register serial numbers for a sales order [AX 2012]

 

 

Enable the sales serial number tracking

Because the sales serial number tracking is not done at the inventory transaction level the released product will not use a reservation hierarchy with serial number tracking. For this blog post example, a new product is created using an Inventory reservation hierarchy as shown below:

image

The released product has been associated with a Tracking dimension group using the Active in sales process parameter for the Serial number dimension, and as it can be seen the Capture serial is now possible to specify. For the first example the Capture serial is set to “Picking”, which means that the actual registration of the sales serial number will be done during the mobile device picking process.

image

In case enabling the Capture serial to “Packing” the sales serial number recording will be requested done during the manual packing station process.

 

Recording of sales serial numbers during the picking process

The concept of using the sales serial number capability is that the recording of serial numbers only happens for the outbound sales process. So the inbound receive process and all internal transfers of inventory on-hand will be done as other released products without serial number tracking.

For this blog post example, a license plate of the quantity of 100 of the product has been received and put-away into the warehouse and the serial number dimension is not part of the inventory on-hand:

image

A sales order line has been created for the quantity of 3 and released to the warehouse and work has been created.

image

When processing the work, the mobile device will prompt for identification of each of the sales serial numbers because of the Capture serial set to “Picking” on the Tracking dimension group.

clip_image012

It is possible to access the sales serial recording done against the sales order line through the Load details form.

image

During the sales serial number recording, validation is done to ensure unique capturing of sales serial numbers against the sales line.

clip_image016

In case of a not readable serial number the function of using Not readable can be used which will register the serial number as not readable.

image

When all serial numbers have been registered and the inventory has been put on a final shipping location, the related inventory transactions for the sales line will get the status picked and the sales order packing slip can be processed.

 

Recording of sales serial numbers during the packing process

In case the released product is associated with a Tracking dimension group enabled for Capture serial at “Packing”, the mobile device picking process will behave as for products without serial numbers. Instead, the serial number will be registered when using the pack station.

image

Validation is run ensuring the correct quantity of unique sales serial numbers gets registered during the packing operation and it is possible to view and maintain the recorded serial numbers from the Containers form.

image

 

Recording of sales serial numbers during the sales order return process

Besides the outbound sales order serial number tracking, it is now supported to capture the serial numbers being part of a sales order return process through the mobile device.

clip_image024

The flow will request registration of the serial numbers being returned.

clip_image026

 

Recording of sales serial numbers via Picking list registration form

For simpler/small warehouses, it is also possible to record sales serial numbers during the warehouse picking process from the Picking list registration form, making it easier to record the serial numbers during the actual picking process.

image

Get started with Dynamics 365

Drive more efficiency, reduce costs, and create a hyperconnected business that links people, data, and processes across your organization—enabling every team to quickly adapt and innovate.