Motivation behind the research

The foundation of power-system operations is an optimization problem: determining the generator dispatch that minimizes cost while satisfying thousands of physical and operational constraints. This AC Optimal Power Flow problem must be solved every 5–15 minutes for real-time dispatch, hourly and daily for electricity markets, and across thousands of contingencies for security assessment.
The AC power-flow equations are non-convex and nonlinear. Interior-point solvers like IPOPT handle them reliably, but require minutes to hours per solve on large grids — especially when uncertainty in load and generation has to be accounted for. Solving a single AC-OPF for one operating point is tractable. Solving it across thousands of scenarios for planning, contingency screening, or market clearing is not.
Grid complexity is increasing on every axis:
Extreme-weather contingencies demand fast scenario sweeps.
Renewable variability introduces frequent re-dispatch.
Distributed energy resources add decision variables.
Datacenter load growth and electrification stress the network in new spatial patterns.
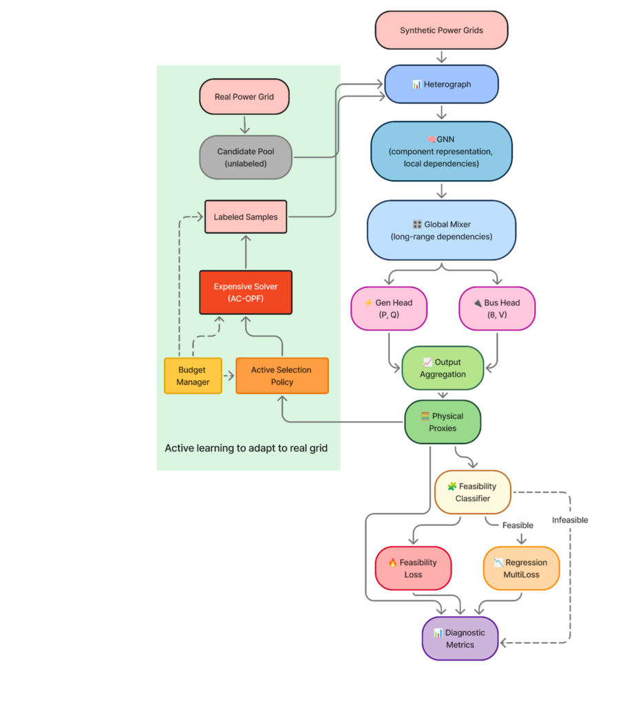
The computational cost of conventional AC-OPF is becoming a limiting factor for operators, planners, and researchers alike. GridFM aims to make this loop fast enough to be interactive: a single forward pass of a neural surrogate, evaluated in milliseconds, with feasibility classification built in so planners can route only the borderline scenarios to a full solver.
A second, structural problem holds back research and education on the US grid: detailed transmission network data in the United States is restricted under critical-infrastructure regulations. Academic and policy researchers historically depend on a small set of fictitious or anonymized test cases. GridFM’s open-data pipeline addresses this directly by constructing complete, OPF-solvable models entirely from public sources, so that students, policymakers, and researchers can study realistic grid behavior without proprietary data.
